深圳新规删除“商务公寓”:类住宅化倾向偏离短期住宿目的
扫描到手机,新闻随时看
扫一扫,用手机看文章
更加方便分享给朋友
3月3日,深圳市规划和自然资源局发布关于《深圳市城市规划标准与准则》局部条款修订公开展示的通告。
通告显示,为适应深圳市经济社会发展需要,结合部分公共设施及用地分类的使用需求和发展趋势,深圳市规划和自然资源局按照《深圳市城市规划标准与准则》批复要求,拟对《深圳市城市规划标准与准则》第2章、第5章局部内容进行动态修订。
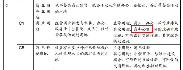
对比深圳市规划和自然资源局于2019年10月发布的《深圳市城市规划标准与准则》2019年局部修订(全本)条文,此次重新修订的准则中,商业用地主导用途中“商务公寓”的描述已被删除。同时,在“建筑与设施用途分类指引”类别中,也不再有“商务公寓”的字眼。
图片来源:《深圳市城市规划标准与准则》2019年局部修订(全本)条文
图片来源:《深圳市城市规划标准与准则》2019年局部修订(全本)条文
按照《深圳市城市规划标准与准则》2019年局部修订(全本)条文,“商务公寓”主要是指,为商务人士提供中短期商务与住宿服务,不提供学校、幼儿园等居住配套的办公类建筑。
商务公寓早期在一定程度上发挥了商务办公区配套的作用。不过,近年来,商务公寓呈现出明显的类住宅化倾向,已偏离“服务商务人士”“短期住宿”的目的。
2020年7月31日,深圳市规划和自然资源局、深圳市住房和建设局发布《关于停止商务公寓的审批通知》。通知提出全市范围(含深汕特别合作区)停止新的商务公寓项目审批,鼓励已批商务公寓项目转为可售型人才房,减少商业用地比例,增加居住及配套用地比例等内容。
广东省住房政策研究中心研究员李宇嘉表示,商务公寓本来是给商务人士提供短期商务和居住的一类住宅,在深圳上世纪80-90年代招商引资,内地省市在深圳搞办事处、分公司的背景下,商务公寓适合时代背景。但现在,各类酒店、租赁住房、长租公寓、分时租赁等大发展,商务公寓存在的价值已经没有了。去年,取消商务公寓项目的审批已经有所端倪。此外,商务公寓的用地性质是商业,但实际用途是居住,介于商办和居住中间,导致打着公寓的幌子,搞类住宅,扰乱了供应体系,而且诞生了一大批违法建筑,还出现了消防安全隐患。
中指研究院深圳分院研究总监童晓玲指出,此次2021版《深圳市城市规划标准与准则》中关于商务公寓的新调整,是与去年发布的政策相呼应和衔接,政策实施的目的也是一致的。符合国家相关政策和深圳的实际管理需求,有利于进一步规范管理和促进房地产市场的平稳健康发展。《深圳市城市规划标准与准则》的修订也意味着后续商务公寓或将退出深圳市场。
来源:澎湃新闻
声明:本文由入驻焦点开放平台的作者撰写,除焦点官方账号外,观点仅代表作者本人,不代表焦点立场。


