号外!番禺吉祥北园C、D区有望晋升为学区房
扫描到手机,新闻随时看
扫一扫,用手机看文章
更加方便分享给朋友
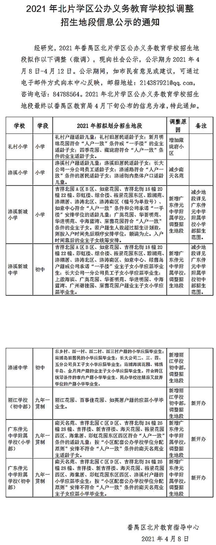
今天(4月8日),羊城晚报全媒体记者收到热心网友爆料称,番禺区北片教育指导中心在附近小区公布了《2021年北片学区公办义务教育学校拟调整招生地段信息公示的通知》(下简称“通知”),通知公示了今年新开学的丽江学校(初中部)、广东仲元中学附属学校(小学部)及广东仲元中学附属学校(中学部)的地段范围。因新学校的开学以及新小区的入住,礼村小学、洛溪小学等五所学校的地段也进行了微调,见下图↓
广东仲元中学在番禺颇有名气,因此位于南天名苑内的广东仲元中学附属学校小学部及中学部是附近很多业主关注的重点。让人惊喜的是,楼龄近30年的吉祥北园C区和D区这次也在其招生路段内,而在以前,吉祥北园属于洛溪新城小学范围。
今天是通知公示的首天,咨询电话颇为繁忙,记者在连续拨打了半个小时电话后终于接通。工作人员表示,上述信息属实,如果无合理的反对理由,新学校的招生地段将在本月底随着番禺区的招生细则一起正式公布。
据了解,吉祥北园C区和D区的位置不错,该楼盘位于洛溪地铁站旁,最远的一栋楼离地铁站不过两三百米距离。不过由于楼龄略长,小区园林绿化一般,因此其二手楼价为2.4万元/平方米左右,属于附近二手楼价的洼地。
同在洛溪岛,附近小区的二手价多在3万元/平方米以上。有可能和吉祥北园未来同读一所小学的南天名苑,二手楼价更是在7万元/平方米以上。
如果吉祥北园业主子女真的能入读九年一贯制的广东仲元中学附属学校,吉祥北园也算升级为新学区房了,未来楼价或许将有不小的变化。
来源:金羊网
声明:本文由入驻焦点开放平台的作者撰写,除焦点官方账号外,观点仅代表作者本人,不代表焦点立场。


