完成投资775亿元,开工70余万套...全国保障性租赁住房建
扫描到手机,新闻随时看
扫一扫,用手机看文章
更加方便分享给朋友
11月1日,住房和城乡建设部表示,全国40个正在建设保障性租赁住房的城市,目前已开工保障性租赁住房70余万套,今年计划新筹集保障性租赁住房93.6万套,占全年计划的76.9%,完成投资775亿元。其中,南京、无锡、宁波、佛山、长春、南宁等6个城市已完成年度计划。
从2021年4月,住建部召开“保障性租赁住房”工作座谈会,7月《国务院办公厅关于加快发展保障性租赁住房的意见》正式发布,此后,40个城市“因城施政”,陆续出台保障性租赁住房实施方案或指导意见。
11月1日,住建部发布“保障性租赁住房”成果。从数据来看,保障性租赁住房已经成为2021年住房领域的一类非常重要的产品,在各个城市的供给端持续发力。
保障性租赁住房着力于解决未来新市民、青年人等群体的住房困难问题,其背后则是“加快建立多主体供给、多渠道保障、租购并举”的住房制度改革,将会对土地供应端、房地产开发端产生影响。
40城重点发展保障性租赁住房
2021年4月,在保障性租赁住房工作座谈会上,住房和城乡建设部副部长倪虹指出,“发展保障性租赁住房是党中央、国务院作出的重大决策部署,各地要充分认识发展保障性租赁住房的重要意义,坚持以人民为中心的发展思想,增强工作的积极性、主动性。城市人民政府要把发展保障性租赁住房,解决新市民、青年人住房问题列入重要议事日程。”
5月,住房和城乡建设部分别在沈阳、广州召开发展保障性租赁住房工作座谈会,北京、上海、广州、深圳等40个城市人民政府相关负责人参加。
倪虹强调,人口流入多、房价较高的城市,要科学确定“十四五”保障性租赁住房建设目标和政策措施,落实年度建设计划,由政府给予土地、财税、金融等政策支持,引导多主体投资、多渠道供给。积极利用集体建设用地、企事业单位自有闲置土地、产业园区配套用地和存量闲置房屋建设和改建保障性租赁住房,坚持小户型、低租金,尽较大努力帮助新市民、青年人特别是从事基本公共服务人员等群体缓解住房困难。
按照住建部要求,各城市应认真落实城市主体责任,坚持以人民为中心,增强工作的积极性、主动性,推动解决好大城市住房突出问题。
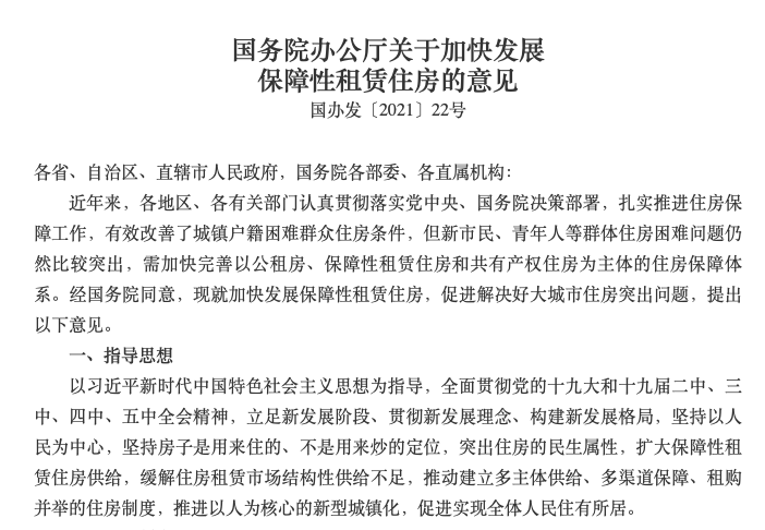
7月2日,《国务院办公厅关于加快发展保障性租赁住房的意见》正式发布,明确提出,保障性租赁住房主要解决符合条件的新市民、青年人等群体的住房困难问题,以建筑面积不超过70平方米的小户型为主,租金低于同地段同品质市场租赁住房租金,准入和退出的具体条件、小户型的具体面积由城市人民政府按照保基本的原则合理确定。

《意见》同时提出,推动加快建立“多主体供给、多渠道保障、租购并举”的住房制度,包括由政府给予土地、财税、金融等政策支持,充分发挥市场机制作用,引导多主体投资、多渠道供给;建立健全住房租赁管理服务平台,加强对保障性租赁住房建设、出租和运营管理的全过程监督,强化工程质量安全监管等。
40城新筹集已开工72万套,保障性租赁住房加速推进
从中央到地方层面,加快发展“保障性租赁住房”的会议、意见等陆续出台。
7月30日,深圳发布《深圳经济特区社会建设条例(草案征求意见稿)》。《意见稿》明确加大公共住房用地供应力度,提高公共住房用地在新增居住用地中的比例。易居研究院智库中心研究总监严跃进认为,“实际上此类表述意义重大。类似公共住房尤其是会体现为保障性租赁住房的概念,通过此类概念,能够真正促进房地产市场的结构改善。”
7月30日,杭州优化第二次集中供地新规则,提出,调整配建内容,由竞自持改为竞无偿移交政策性租赁住房。严跃进认为,“类似规定和政策性或保障性租赁住房的供应任务有关。”
业内普遍认为,“保障性租赁住房的地位不断上升,预计后续房企拿地需要不断注意保障性租赁住房产品。”
此后成都也调整第二轮集中供地出让规则,当宗地达到土地较高限价后,主要采取“竞自持保障性租赁住房面积比例”或“竞销售型一类人才公寓面积比例”的方式进行竞拍。中指研究院指出,“部分城市第三批集中供地或将加大保障性租赁住房用地供应,其中长春已明确表示第三批将以棚改用地和租赁住房用地为主,原则上不再供应住宅用地。”
9月3日,住建部在杭州召开全国住房保障工作座谈会。会上,住房和城乡建设部住房保障司司长曹金彪指出,要提高对发展保障性租赁住房重要性的认识,认清住房保障工作的新使命主要是解决符合条件的新市民、青年人等群体的住房困难问题,新方式是加快建立多主体供给、多渠道保障、租购并举的住房制度,新目标是确立起保障性租赁住房的政策制度;要切实把保障性租赁住房作为“十四五”住房建设的重点;此外,确保政策落地见效,推动建立“两多一并”(多主体供给、多渠道保障、租购并举)的制度。
对此,严跃进认为,“鉴于此前‘住有所居’目标的提出,住房保障工作将提速,尤其是保障性租赁住房的工作会提速。”
此后,40城的保障性租赁住房工作加速推进。
9月13日,浙江省住建厅发布《关于加快发展保障性租赁住房的指导意见(征求意见稿)》公开征求意见,9月27日,杭州市发布《加快发展保障性租赁住房实施方案(征求意见稿)》,10月13日,合肥住房保障和房产管理局关于公开征求《关于加快发展保障性租赁住房的实施意见》。
其中,合肥《意见》提出,保障性租赁住房保障可采用发放租赁补贴的方式,将已享受公租房、人才安居房货币补贴的特定人群纳入范围;提出“租金标准根据市场供需情况同比例调整”、“在满足需求的情况下,可面向社会出租”,提升租赁企业对保障性租赁住房项目合理盈利的预期,减轻租赁企业的运营压力;此外,还提出简化审批流程,明确房源的合法身份以及提供财税、金融等支持,减轻项目的资金压力。
11月1日住建部再次提及“保障性租赁住房需要切实增加供给”。包括人口净流入的大城市在广泛深入摸底调查的基础上,从实际出发,因城施策,采取新建、改建、改造、租赁补贴和将政府的闲置住房用作保障性租赁住房等多种方式,切实增加供给,科学确定“十四五”保障性租赁住房建设目标。
并表示,上海、广州、深圳就计划“十四五”时期新增保障性租赁住房分别为47万套(间)、60万套(间)、40万套(间),均占新增住房供应总量的45%左右。
此外,住建部强调了住房保障工作主要是解决符合条件的新市民、青年人等群体的住房困难问题,不设收入线门槛,以70平方米以下的小户型为主,租金低于同地段同品质无房市场租赁住房租金。
保障性租赁住房对于土地市场、金融市场、住房分配市场的影响还将持续。此前,严跃进曾指出,在土地利用方面,无论是存量土地还是增量土地,无论是国有建设用地还是集体建设用地,都会形成一系列新的用地政策;在金融方面,包括银行和基金公司等,后续都会更加关注此类产品,如何针对保障性租赁住房形成更为匹配的金融服务;随着项目的陆续供应,预计在针对新市民和青年人方面会形成更多的分配政策和宣传政策。
来源:环球网
声明:本文由入驻焦点开放平台的作者撰写,除焦点官方账号外,观点仅代表作者本人,不代表焦点立场。


