涨幅持续回落!国家统计局发布9月70城房价数据
扫描到手机,新闻随时看
扫一扫,用手机看文章
更加方便分享给朋友
9月作为传统的楼市销售旺季,也是房企丰收之时,素有“金九”之称。然而,2021年的“金九”却失约了。
2021年10月20日,国家统计局发布《2021年9月份70个大中城市商品住宅销售价格变动情况》。国家统计局城市司首席统计师绳国庆对数据进行了解读:2021年9月份,70个大中城市商品住宅销售价格环比总体呈略降态势,同比涨幅持续回落。
统计数据显示:70城新建商品住宅价格指数环比涨幅为-0.1%,该数据自2015年5月份以来首次为负。
70城二手住宅价格环比下跌0.19%,跌幅较上月扩大0.17个百分点,上涨城市平均涨幅为0.19%,涨幅收窄0.11个百分点。
一方面" 人、房、地、钱 " 四位一体的联动调控新机制已见成效,全国各个能级城市房价涨幅呈现回落态势;另一方面,在“两个维护”的指引下,央行多次召开会议,对房地产市场多有提及,强调要维护房地产市场的平稳健康发展,维护住房消费者合法权益,释放出积极的市场信号。
楼市告别“金九”,新房价格走势下滑或持平
金九,作为传统的楼市销售旺季,也是各大房企“发力”的时间。
然而,今年却有所不同。历经一、二季度在销售、土拍的狂热之后,三季度行业主调为“稳房价、稳地价、稳预期”,标志性事件则是8月31日国新办召开“努力实现全体人民住有所居”新闻发布会,阐述住房长效机制并首提“人房地钱”四位一体联动调控新机制,因城施策,因地制宜。
诸葛找房数据研究中心分析师陈霄认为,这是首次提出的新机制,具有一定的创新性,在“人”上努力实现住有所居,在“房”上继续坚持房住不炒,建立房地产长效机制,在“地”上优化供应结构,包括今年以来实行的集中供地等举措,在“钱”上加强对个人购房者、房企资金面的监管,预计接下来工作开展将会围绕这四个方面进一步深化展开。

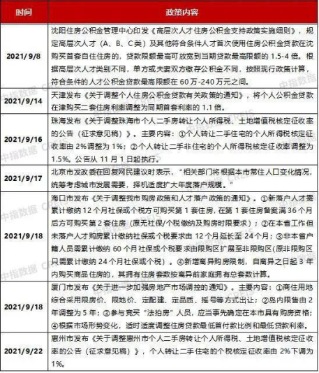
9 月部分城市楼市调控政策升级 图源:中指研究院
在“人房地钱”四位一体联动调控新机制下,9月新房价格应声而落。
国家统计局数据显示,9月份,一线城市新建商品住宅销售价格环比由上月上涨0.3%转为持平。其中,北京环比由上月上涨0.2%转为持平;广州下降0.1%,与上月相同;上海和深圳均上涨0.2%,涨幅比上月分别回落0.2和0.8个百分点。此外,二线城市新建商品住宅销售价格环比由上月上涨0.2%转为持平;三线城市新建商品住宅销售价格环比由上月持平转为下降0.2%。

图源:国家统计局
易居研究院智库中心研究总监严跃进认为,目前70个城市中,房价出现环比上涨的城市数量为27个,相比8月份数据明显减少。即便是房价涨幅排名靠前的城市,如西安和银川,其环比涨幅其实相对不大,仅为0.6%。
诸葛找房数据研究中心分析师陈霄认为,分城市来看,西安、银川新房价格涨幅并列排名前列,环比涨幅为0.6%,其次为锦州、无锡,环比涨幅为0.5%。整体来看,涨幅均不高于1%。西安新房市场长期供不应求,加之二手房指导价的作用,导致新房价格保持较为强劲的增长。
整体而言," 人、房、地、钱 " 四位一体的联动调控新机制下,全国各个能级城市新建商品房的房价涨幅呈现全面回落态势。
二手房价格指数年内首降北上广深也涨不动了
国家统计局数据显示,9月份,一线城市二手住宅销售价格同比上涨7.7%,涨幅比上月回落1.4个百分点;二线城市二手住宅销售价格同比上涨3.0%,涨幅比上月回落0.2个百分点;三线城市二手住宅销售价格同比上涨1.4%,涨幅比上月均回落0.5个百分点。
同比涨幅回落,环比涨幅则呈现明显下降趋势。9月份全国70个城市二手住宅销售价格指数环比涨幅为-0.2%,同比涨幅为2.4%。严跃进指出,在连续16个月二手房房价上涨的基础上,8月份二手房价格涨幅首次为0,而9月份明确下跌。这和实际感受非常接近,近期部分城市二手房腰斩交易态势,说明市场本身进入明显的降温周期。
值得注意的是,9月份一二三线城市二手房价格指数环比涨幅分别为-0.4%、-0.1%、-0.2%,其中一线城市为2020年3月份以来首次下降。

图源:国家统计局
从9月北、上、广、深具体成交数据可以清晰看出一线城市的二手房交易已“入冬”。
据中原地产首席分析师张大伟统计,9月,深圳成交1765套二手住宅,环比减少13.6%;成交面积169252平方米,环比减少13.4%。上海成交套数为11000套,相较于8月份的18000套成交数据下降约40%;广州二手住宅整体网签宗数为6198宗,环比下降27.38%,同比下降56.04%;北京9月二手房成交量只有12575套,相比2020年17259套下调27 %,环比下调21%,创造连续18个月的市场较低点。
2021年2月8日深圳市住房和建设局率先出台了《关于建立二手住房成交参考价格发布机制的通知》新规,首次公布了全市3595 个小区的参考价格。
7月19日,上海房产交易中心对新申请核验房源增加挂牌价格信息的核验;7月23日,确定房贷利率上调,首套房贷利率将从4.65%调整至5%;8月6日,上海各银行审核贷款金额以“三价就低”为原则,将根据合同网签价、涉税评估价、银行评估价三个价格中,相对较低的价格审批贷款额度。
广州则在8月31日发布建立二手住房交易参考价格发布机制的通知,首批96个位于成交活跃的热点区域的住宅小区,由广州市住房政策研究中心在过去一年二手住房网签成交价格基础上,综合考虑评估价格、周边一手楼盘成交价格等因素,形成二手住房交易参考价格。
从“价格核验”、“三价就低”、“二手房参考价”到“利率上调”等一系列政策调控下,二手房市场回归平稳态势。
对于一线城市二手房市场价格的下跌,贝壳研究院首席市场分析师许小乐认为,二手房市场一线城市价格下跌幅度超过二三线城市,主要是一线城市以存量房为主,信贷、调控收紧下供需双方预期调整更快。
严跃进认为:“从二手房的降价城市数量看,9月份达到了52个城市。可以认为,大概有3/4的城市出现了明显的降价现象。实际上后续降价的动作还会增加。”
今年超500次调控,平稳健康发展仍为主基调
根据中原地产统计,今年1-8月,全国房地产调控420次,9月单月累积62次,叠加10月上半月出台的调控新政,2021年房地产调控实际累计已经超过500次。
总体而言,调控仍围绕这一个主线,即“十四五”规划明确提出的“促进住房消费健康发展”。
2021年9月24日央行货币政策例会则指出要“维护房地产市场的健康发展,维护住房消费者的合法权益”,“两个维护”进一步扩充了房地产调控的内涵。
对此,国海证券分析师夏磊在《实现共同富裕的房地产路径》研报中指出,2020 年,住房占居民家庭总资产比重达 59.1%,房产已成为我国居民家庭主要资产。同时,房产与金融系统高度绑定,房地产相关收入为地方政府提供了稳定的财源,在此背景下,房价大幅波动不利于社会稳定运行。
贝壳研究院首席市场分析师许小乐认为,9月底央行针对房地产市场定调“要维护房地产市场的健康发展,维护住房消费者的合法权益”,此后多次会议上释放信贷维稳信号。
10月15日,央行第三季度金融统计数据新闻发布会上,金融市场司司长邹澜答记者问时强调央行房地产金融工作将长期遵循中央关于房地产调控的战略和方针,坚持“房住不炒”总基调,坚持不将房地产作为短期刺激经济的手段,坚持稳地价、稳房价、稳预期,加快建立房地产长效机制。同时,会上对房贷供需关系、房企“三线四档”融资管理规则、境外房企美元债价格下跌等内容做出解答,再次对市场传递出稳定信号。
邹澜司长认为,随着房地产金融审慎管理制度的落实实施,在实际执行中,特别是对红档企业,银行误解为不得新发放开发贷款,造成了一些企业资金链紧张。
中指研究院企业事业部研究副总监刘水认为,后期银行将矫正偏紧的房地产信贷政策,准确理解和执行对踩线房企的信贷措施,特别对于红档企业也将给予相应的信贷支持。
目前,贝壳研究院监测的重点城市主流房贷利率数据显示,10月房贷利率在年内首次出现环比下降,其中14个城市首套利率下降,14个城市二套房贷利率下降,重合的9个城市首套、二套放贷利率均下调。下调城市包括深圳、广州、中山等珠三角城市,无锡、湖州等长三角城市,除了广州、深圳外,其他多是三四线城市,这表示局部市场住房信贷环境有所改善。

贝壳预计四季度住房信贷环境继续边际改善,对首套置业客群、卖一买一的改善客群予以保障和支持,利于修复市场预期,减缓市场调整压力。
来源:环球网
声明:本文由入驻焦点开放平台的作者撰写,除焦点官方账号外,观点仅代表作者本人,不代表焦点立场。


