楼市观察|深圳半年内9次调控楼市,今年市场将进入稳定期
扫描到手机,新闻随时看
扫一扫,用手机看文章
更加方便分享给朋友
对比其他一线城市,2020年深圳楼市在疫情恢复之初率先出现上涨。2020年全年,深圳新房、二手房共成交16.7万套,其中住宅成交14.1万套,成交量为近五年内新高。但是,在成交量创新高的同时,对深圳楼市而言,其也在2020年迎来全面整治。深圳在近半年时间内频繁开启调控模式,全面精准打击楼市投机行为。
2020年深圳二手房“被哄抬”与新房“打新热”
深圳楼市掀起买房热潮还要从2019年下半年说起。使得深圳楼市迅速升温的导火索包括了深圳开启建设“先行示范区”以及深圳调整普通商品住房认定标准。2019年11月11日,深圳市调整普通商品住房认定标准:普通住宅的标准不再有价格的规定,容积率在1.0以上、单套建筑面积在144㎡以下的房子均为普通住宅,满两年即可免征增值税。这被市场认为是“实实在在少交钱”。深圳二手房价格也正是在这个时候开始驶上高速路。
“成交价格创新高”“房源去化率达50%”“房东捂盘惜售”“签单至凌晨一两点”成为中介口中描绘的深圳楼市。2020年初,深圳楼市在新冠肺炎疫情影响下短暂停下脚步,但在疫情恢复之初,深圳楼市就率先回温。2020年4月深圳市二手房成交量重返8000套之上,创下16个月以来的新高,同比增加25.9%。
与此同时,业主“抱团涨价”“挂牌价格虚高”的问题不断显现。这也使得深圳市住建局于2020年5月出手——对房地产中介机构进行现场检查,对部分挂牌价明显高于真实成交价的房源全部下架。深圳贝壳研究院指出,2020年深圳二手房在上半年复苏超预期,但在下半年调控后回归理性。
数据显示,2020年3月疫情有效控制后,楼市持续复苏,7月份二手房网签13407套、达到月度高峰;“715”新政出台后市场再次回归理性,平均在6000套左右。
房价方面,深圳贝壳研究院价格精准指数显示,市场活跃上升期3-7月指数涨幅较大,新政后价格涨幅明显放缓,8-12月稳定在2%以内。但是,二手房与新房的价格倒挂也催生了新房“打新热”。2020年,深圳刚需楼盘增加,以及政府制定的严格的价格指导机制等因素影响,引发打新热潮。“买到房相当于中500万”“万人抢房”“众筹打新”等成为人们热议话题,甚至有不少购房者“借名打新”。打新热潮持续至今,但引起政府关注。
近期,深圳市住房和建设局对认购项目弄虚作假的相关人员,暂停网签、使用公积金贷款等资格。同时,深圳将调控获利集中在审查购房者的资格上,除了要求房地产开发企业统一启用“购房意向登记系统”,还规定房企、房地产经纪机构会同有关商业银行对购房人的有效身份证明、户籍、婚姻状况及家庭成员证明材料;社会保险或个税清单材料;收入证明、征信报告、购房款来源以及近一年及以上的银行流水单等购房资格信息进行严格核查。这使得部分“投机者”知难而退。
半年内9次出台楼市调控政策
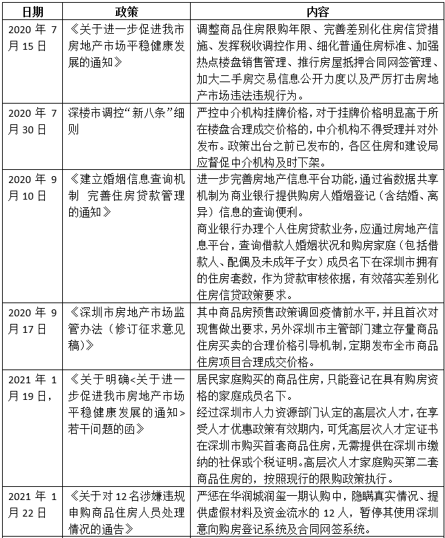
深圳楼市降温与楼市收紧调控息息相关。深圳于2020年7月开始加码楼市调控抑制楼市过热。致使二手房回归理性的政策之一便是“715”新政。2020年7月15日,深圳住建局发布《关于进一步促进我市房地产市场平稳健康发展的通知》,内容包括调整商品住房限购年限、完善差别化住房信贷措施、发挥税收调控作用、细化普通住房标准、加强热点楼盘销售管理、推行房屋抵押合同网签管理、加大二手房交易信息公开力度以及严厉打击房地产市场违法违规行为。随后,深圳频繁开启调控模式,全面精准打击楼市投机行为。
“715”新政后,7月30日,深圳市住建局又发布楼市调控“新八条”细则,明确严控中介机构挂牌价格,对于挂牌价格明显高于所在楼盘合理成交价格的,中介机构不得受理并对外发布。政策出台之前已发布的,各区住房和建设局应督促中介机构及时下架。
除此之外,9月10日,中国人民银行深圳市中心支行、深圳市住房和建设局等发布关于建立婚姻信息查询机制完善住房贷款管理的通知,客户购房资格将会严查,假离婚买房的方案将不再可行。
9月17日,深圳市司法局发布关于征求《深圳市房地产市场监管办法(修订征求意见稿)》意见的通告。其中商品房预售政策调回疫情前水平,并且首次对现售做出要求,另外深圳市主管部门建立存量商品住房买卖的合理价格引导机制,定期发布全市商品住房项目合理成交价格。
10月份,又有消息称深圳部分国有大行收紧房抵贷,严防资金违规进入楼市。2021年初,深圳延续调控收紧模式,接连出手调控市场。同时,对二手房市场的管控也逐步落地。
2月8日,深圳市住房和建设局连发3条公告,宣布建立二手住房成交参考价格发布机制,并首次发布全市3595个住宅小区二手住房成交参考价格。根据参考价格表,深圳最贵的住宅小区单价被定为13.2万元。
据证券时报报道,参考价较市场价格有一定差距。以价格最贵的几个小区为例来看,南山蛇口太古城花园目前的交易参考价是13.2万元,但在链家网上,这一小区均价被列为20.54万元,挂出来的8套房子中,有6套单价不低于19万。这意味着,深圳住建局给出的参考价几乎相当于市场价的七折。按照住建部房地产专家、深圳市房地产和城市建设发展研究中心主任王锋的解读,深圳二手房成交参考价格原则上一年发布一次,中价挂牌价格不能超过参考价,商业银行将根据成交参考价格发放二手房贷款。


2021年深圳楼市“进入稳定期”
深圳贝壳研究院报告指出,深圳房地产市场经历了2019-2020年的上升期,2021年预计进入一个稳定期。调控政策的持续不放松,是市场稳定重要基础,而购房需求的总体旺盛,亦将支持市场向前发展。
新房方面,供需维持相对旺盛。2020年居住用地供应增加、旧改建设推进,为今后的供应提供了保障,2021年“供应大年”还将延续,其中刚需楼盘的供应占据主导地位,局部区域改善供应增加。同时,“打新”需求依旧存在,一是购房者对新房的天然青睐,二是新房、二手倒挂现象短期依然存在,三是新房交易比二手房更加便捷、成本更低。
二手房方面,市场走势更加稳健。一是“715调控”及2021年初进行细化,调控持续严厉,进一步抑制一些短期的不合理需求;二是“715调控”二手房市场降温、购房需求释放稳定,朝着理性的方向发展;三是高价区域需求减弱,中低价区域、刚需房源占比上升,一定程度弱化了热点片区,能有效平抑价格上升的预期。
但是,深圳房地产中,二手房市场的主导地位不会改变(即占70%左右),主要是二手房的片区选择、小区选择、价格选择更加丰富与多样化,可以满足不同购房者的需求,同时交易的周期较短,能够满足那些迫切的购房需求。
来源:澎湃新闻
声明:本文由入驻焦点开放平台的作者撰写,除焦点官方账号外,观点仅代表作者本人,不代表焦点立场。


