实施渐进式延迟法定退休年龄、将更多慢性病用药纳入集中带量采购
扫描到手机,新闻随时看
扫一扫,用手机看文章
更加方便分享给朋友
2月21日,中国政府网正式公布了日前由国务院印发的《“十四五”国家老龄事业发展和养老服务体系规划》(以下简称《规划》),围绕推动老龄事业和产业协同发展、推动养老服务体系高质量发展,明确了“十四五”时期的总体要求、主要目标和工作任务。
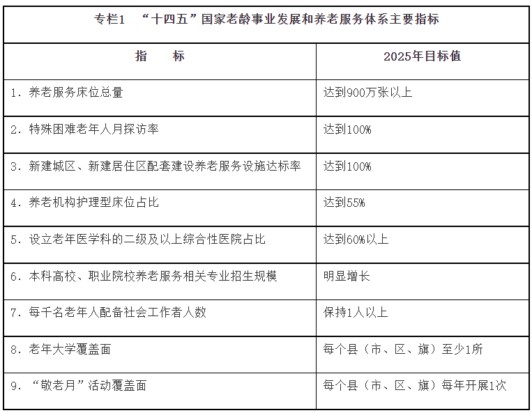
《规划》部署了9方面具体工作任务,包括织牢社会保障和兜底性养老服务网,扩大普惠型养老服务覆盖面,强化居家社区养老服务能力,完善老年健康支撑体系,大力发展银发经济,践行积极老龄观,营造老年友好型社会环境,增强发展要素支撑体系,维护老年人合法权益。
根据第七次人口普查数据,2020年中国60岁及以上人口为26402万人,占18.70%,其中,65岁及以上人口为19064万人,占13.50%。与此同时,2010年-2020年,60岁及以上人口比重上升了5.44个百分点,65岁及以上人口上升了4.63个百分点。与上个十年相比,上升幅度分别提高了2.51和2.72个百分点,人口老龄化速度明显加快。
近年来我国65岁及以上人口数量

大力发展企业年金、职业年金
《规划》提出,要不断扩大基本养老保险覆盖面。尽快实现企业职工基本养老保险全国统筹。实施渐进式延迟法定退休年龄。落实基本养老金合理调整机制,适时适度调整城乡居民基础养老金标准。大力发展企业年金、职业年金,提高企业年金覆盖率,促进和规范发展第三支柱养老保险,推动个人养老金发展。
与此同时,《规划》还要求,完善基本医保政策,逐步实现门诊费用跨省直接结算,扩大老年人慢性病用药报销范围,将更多慢性病用药纳入集中带量采购,降低老年人用药负担。
国民经济研究所副所长王小鲁表示,实现企业职工基本养老保险全国统筹能够扩大基本养老保险的覆盖范围,进一步缩小老龄人口区域之间、行业之间的收入差距,使全国人民共同分享社会经济发展的成果。
养老保险全国统筹之后,是否意味着大家拿到手的养老金基本相同?王小鲁对记者表示,基本养老保险全国统筹,并不意味着大家到手的养老金一样多,现行的基本养老保险采取社会统筹与个人账户相结合的方式,资金筹集由国家、单位和个人共同负担。“因此,即便全国统筹,也不意味着大家领的养老金一样多。”
近日,国家发改委等多部门印发了《“十四五”公共服务规划》,提出到2025年,公共服务制度体系更加完善,政府保障基本、社会多元参与、全民共建共享的公共服务供给格局基本形成,民生福祉达到新水平。其中,在老有所养方面提出,基本养老保险参保率达95%,实现基本养老保险全国统筹。

构建“一刻钟”居家养老服务圈
在扩大普惠型养老服务覆盖面方面,《规划》提出,要深化“十三五”时期居家和社区养老服务试点改革成果,培育一批以照护为主业、辐射社区周边、兼顾上门服务的社区养老服务机构,推动集中管理运营和标准化、品牌化发展。支持社区养老服务机构建设和运营家庭养老床位,将服务延伸至家庭。
《规划》要求,支持物业企业发挥贴近住户的优势,与社区养老服务机构合作提供居家养老服务。在乡镇(街道)层面,建设具备全日托养、日间照料、上门服务、供需对接、资源统筹等功能的区域养老服务中心。到2025年,乡镇(街道)层面区域养老服务中心建有率达到60%,与社区养老服务机构功能互补,共同构建“一刻钟”居家养老服务圈。
中共中央党校(国家行政学院)公共管理教研部教授竹立家表示,中国老年化速度在加快,应对老年化的一个重要举措就是扩大普惠型养老服务的供给,尤其要形成以社区居家养老服务为代表的网络体系。“目前,不同区域之间,养老服务供给还存在不平衡的现象,这也是未来需要着力解决的问题之一。”
全国政协委员陈文华建议,应该进一步加大政府的投入,让普惠性的养老政策惠及更多的老百姓,另外就是要抓住乡村振兴这个切入点,发展壮大村级集体经济,让基层组织有更多的财力投入到农村养老事业中来,当然还需要社会来共同发力。
本次印发《规划》还提到,要支持社会力量建设专业化、规模化、医养结合能力突出的养老机构,推动其在长期照护服务标准规范完善、专业人才培养储备、信息化智能化管理服务、康复辅助器具推广应用等方面发挥示范引领作用。支持养老机构针对失智老年人的特殊需求,提供专业照护服务。
来源:新华社
声明:本文由入驻焦点开放平台的作者撰写,除焦点官方账号外,观点仅代表作者本人,不代表焦点立场。


