年终买房攻略 | 抓住抄底好时机!
扫描到手机,新闻随时看
扫一扫,用手机看文章
更加方便分享给朋友
进入12月楼市的最后冲刺正式上演!随着大湾区天气逐渐回温楼市也相应变得火热回暖现场不仅体现在政策上各大开发商也在年底促销带货现在已是抄底买房好时机
市场风向突变
抓住年终优惠窗口期
最近一段时间高层对市场基调的把控正在从“加码调控”向“提振信心”转变中央多次定调:支持满足合理住房需求监管层重申:房地产是支柱产业
央行宣布降准0.5个百分点共计释放长期资金约 1.2 万亿元此次央行降准,银行信贷能力增强对购房者而言,也能更快获得购房贷款
近日房地产税又出新动向中国人大网公开了两份房地产税改革试点相关文件关于试点地区和实施细则条例取消房地产税或暂缓推出传递出“稳楼市”的强烈正向信号
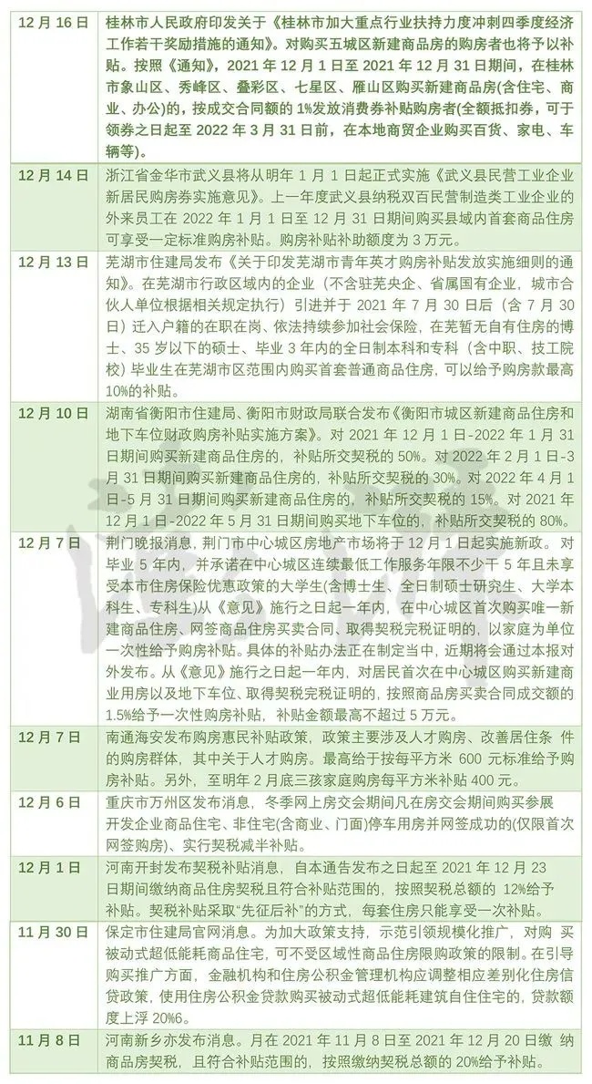
据澎湃新闻不完全统计11月以来至少有10个地方出台鼓励性的购房政策促进房地产市场平稳健康发展
来源:澎湃新闻
种种迹象都在表明楼市的转折点已经到来对于购房者来说有了官方发的“定心丸”之前对市场的担忧开始逐渐明朗不少人也从观望转向入市毕竟机遇只留给有准备的人!
根据较新统计,珠海房贷利率在经历连续多个月的跳涨后终于开始下调,同时放贷速度也在加快目前的放款速度,比上半年要快上不少
数据来源:珠海乐居 侵删
当下买房看准重点区域
虽然现在仍是可以入手的时机但是盲目入手也不可取那么,现在买房应该怎么选?在市场分化的情况下首先应该聚焦在“高成长性”的重点区域具体来说就是天时、地利、人和缺一不可那么在当下的珠海,毫无疑问时代的聚光灯打在了这两个地方
年终珠海楼市概况
据合富研究院数据显示珠海住宅市场网签主力集中在南湾区域
其中十字门是香洲区的主要供应大户
数据来源:合富研究院
据中原地产监控全市165个项目数据统计全市住宅成交约1731套全市成交均价26929.66元/㎡同比上升20.25%
来源:珠海中原研究中心
11月金湾房价较坚韧,整体仍呈稳中趋升态势11月区域市场成交均价23914.62元/㎡环比稍升1.58%,同比上涨6.07%
置业珠海还看金湾、十字门
港珠澳大桥将珠海拉入港澳生活圈成为珠海一大新地标
港珠澳大桥往西延伸桥的这头是十字门片区另外一边则是横琴后花园——金湾航空新城汇聚香港、澳门、珠海三区繁华这两个地方成为发展潜力区域
左手澳门右手横琴的十字门片区亦是横琴粤澳深度合作区的辐射区占据战略枢纽和未来珠澳新核心CBD的黄金位置,优越的区位坐拥城市新中芯醇熟配套这一片无疑是离繁华最近的区域
中海占据城市重点区域打造品质臻稀洋房一桥香港,一步澳门一览山/海/集澳门景观集地段、配套、景观于一身已是买少见少不可多得
港珠澳大桥西延线从这里延伸一桥通金湾城市的规划者总是在较具发展潜力的地方落下地标如在航空新城主轴上建设亿级地标这片区域即将成为珠海副中心
珠海新地标旁亲水洋房
六大中心地标围绕中心河而建亿级配套集中布局中海十里观澜与六大中心地标一路之隔便捷生活不再是“规划中”
在13万㎡的湿地公园旁与珠海新地标相邻的亲水纯洋房是稀缺中的稀缺是理想中健康高品质的居住高地
左手繁华 右手生态
亲水洋房,不仅仅是稀缺品更是收藏品,生态景观不可再生会随着岁月的磨砺而愈发珍贵
在珠海,纯洋房本就不可多得而望河、瞰海头排等占据稀缺资源的房子才是真正的不可再生,卖一席少一席更稀缺,溢价能力也更强
中海·十里观澜,一线滨河集湿地公园、滨海景观资源于一身与地标一路之隔,配套辐射,占尽地利
仅1.58超低容积率,一梯两户纯洋房南北对流,打造珠海稀缺洋房高品住区
129平米四房,南北对流 通透采光
中海十里观澜,超高性价比清尾钜惠,单价29xxx元/㎡ 起一线头排资产,年终钜献!
声明:本文由入驻焦点开放平台的作者撰写,除焦点官方账号外,观点仅代表作者本人,不代表焦点立场。


