广东省较新发展规划发布 珠海被定位为中心
扫描到手机,新闻随时看
扫一扫,用手机看文章
更加方便分享给朋友
重大利好!
12月4日
《广东省沿海经济带综合发展规划》
正式发布
广东建高级沿海经济带
总投资约为3.5万亿元
继大湾区后还有“黄金海岸” !
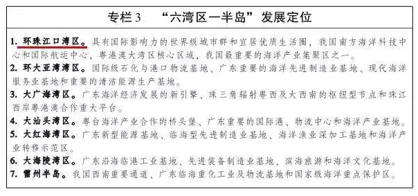
珠海入列广东六大湾区!
被定位为中心!
珠海必将在这一波机遇中
抢占先机
2017年12月,广东省政府印发实施《广东省沿海经济带综合发展规划》,跟着规划走,到2030年,未来的广东将拥有更具活力魅力的广东黄金海岸和国际先进、宜居宜业、开放包容、特色彰显的高级沿海经济带。
沿海经济带的发展前景是非常可期的!
又一个新格局即将形成!
有人说
中国北有雄安
南有粤港澳大湾区
其实南不止一个湾区!
备受瞩目的广东沿海经济带六湾区
将成为高级湾区!
世界上
少有同时陆路港澳的城市
只有珠海!
作为高级沿海经济带的重要一员
并作为新格局的中心
珠海未来要爆发了!
珠海在广东沿海经济带地位明确
全球最长滨海公路
自己一边开车,一边兜风
几座城市间穿梭
不久的将来就能实现!
广东将打造全球最长滨海公路!
建设全长约2000km广东滨海旅游公路
连接200多个市县自然保护区
72个A级以上滨海旅游景点
70多个国际级省级自然保护区
96个工业园区
60个港口港区
更重要的是,珠海就在中间!
推进八大集中集约用海区
珠海横琴
珠海横琴等已作为城
市副中心来规划的区域
将加快打造高水平对外开放门户枢纽
成为内联外通、深化粤港澳合作、
珠江-西江经济带以及融合“一带一路”的
前沿阵地和重要支点
“引进来”“走出去”双向开放
横琴计划在南部填海27 .9k㎡
这个面积大概和横琴现有的
建设用地总和差不多
横琴南填海区围填海造地项目概念规划
横琴南填海区围填海造地项目概念规划
飞速发展的横琴岛
还有这么多新项目
未来珠海将发生
翻天覆地大变化!
大手笔打造中国版“马尔代夫”
投资东澳岛创建国家5A级旅游景区
打造高端国际化智慧型生态人工岛
填海造岛建高端海洋度假区
九洲港打造
“滨海高业休闲景观区”
“滨海高档居住社区”
唐家湾后环打造滨海湾区生活新中心
珠海横琴滨海湿地公园
野狸岛打造“文艺椰岛 海心公园”
情侣路打造浪漫风情海岸带
情侣路将延长至55公里
高级九湾爱情蜜月片区
国际级度假村与酒店
海燕桥改造成的“海上广场
国内少有海上歌剧院
珠海未来将领航广东沿海经济
往高级都市带进发
珠海十字湾区域横跨横琴保税十字门三大城市新贵,首进十字湾的泰禾中央广场,以42万平恢宏体量打造成区域内较大体量的大型综合体,项目不仅抢占湾区发展红利,更为珠海打造仅有的产业生态链及全新生活方式。
声明:本文由入驻焦点开放平台的作者撰写,除焦点官方账号外,观点仅代表作者本人,不代表焦点立场。


