天津重新印发公积金新政:父母可提取住房公积金支持子女购房
扫描到手机,新闻随时看
扫一扫,用手机看文章
更加方便分享给朋友
4月12日,澎湃新闻从天津市住房公积金管理中心获悉,天津于近日发布《关于购买首套住房和保障性住房提取住房公积金有关问题的通知》(简称《通知》)。
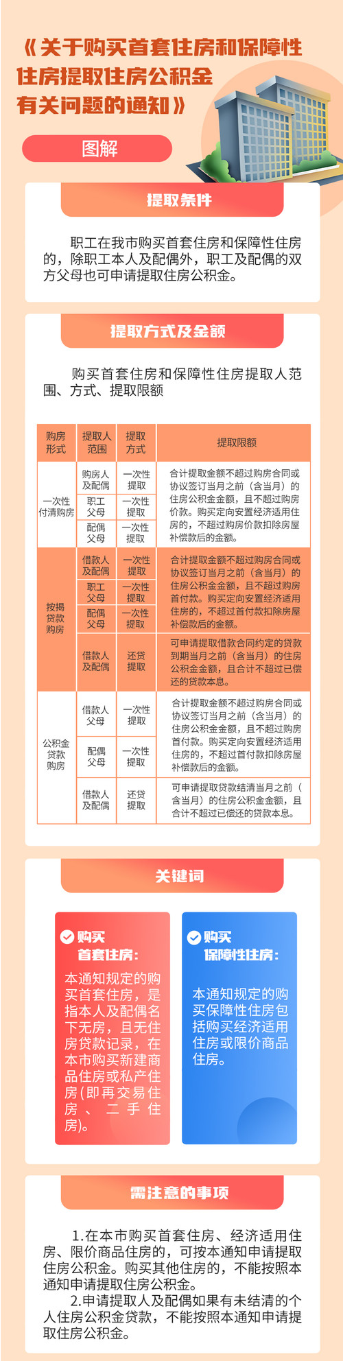
按照《通知》,职工在天津市购买首套住房和保障性住房的,除职工本人及配偶外,职工及配偶的双方父母也可申请提取住房公积金。
在提取方式及金额方面,《通知》规定:
一是职工购房未使用住房贷款的,购房人中的一人及其配偶、双方父母可以就已全额支付的房款一次性提取住房公积金。提取金额不超过购房合同或协议签订当月之前(含当月)的住房公积金金额,且合计不超过购房的价款。其中,购买定向安置经济适用住房的,不超过所购住房价款扣除房屋补偿款后的金额。
二是职工使用商业银行个人住房贷款购房的,借款人中的一人及其配偶、双方父母可以就支付的首付款一次性提取住房公积金。提取金额不超过购房合同或协议签订当月之前(含当月)的住房公积金金额,且合计不超过购房的首付款。其中,购买定向安置经济适用住房的,不超过首付款扣除房屋补偿款后的金额。偿还贷款本息期间,借款人及配偶可以按照我市相关规定提取住房公积金。
三是职工使用个人住房公积金(组合)贷款购房的,借款人及配偶双方的父母可以就支付的首付款一次性提取住房公积金。提取金额不超过购房合同或协议签订当月之前(含当月)的住房公积金金额,且合计不超过购房的首付款。其中,购买定向安置经济适用住房的,不超过首付款扣除房屋补偿款后的金额。偿还贷款本息期间,借款人及配偶可以按照我市相关规定提取住房公积金。
天津市住房公积金管理中心解读指出,此次政策出台的背景是因为《关于购买首套住房和保障性住房提取住房公积金有关问题的通知》(津公积金委〔2017〕4号)将于2022年4月30日到期,为支持职工购买基本住房,现将《关于购买首套住房和保障性住房提取住房公积金有关问题的通知》重新印发。
此次重新印发《通知》是为支持年轻职工购买首套住房和保障性住房,职工及配偶双方父母住房公积金账户有一定余额的,父母可通过提取住房公积金支持子女购房,帮助年轻职工解决基本住房问题。
据悉,《通知》为政策到期后重新印发,政策内容不变。《通知》自2022年5月1日起施行,有效期5年。
来源:澎湃新闻
声明:本文由入驻焦点开放平台的作者撰写,除焦点官方账号外,观点仅代表作者本人,不代表焦点立场。


